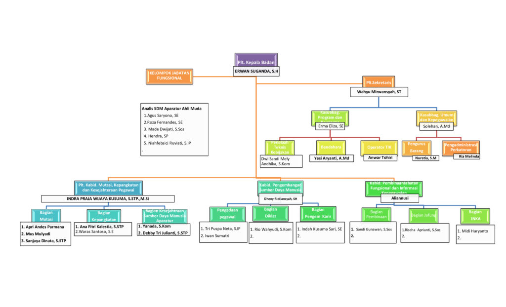
STRUKTUR ORGANISASI BADAN KEPEGAWAIAN DAN PENGEMBANGAN SUMBER DAYA MANUSI KABUPATEN REJANG LEBONG
Permen PANRB Nomor 25 Tahun 2021 Tanggal 21 Maret 2021

Undangan Resmi Pelantikan PPPK Tahap II di Lingkungan Pemerintah Kabupaten Rejang Lebong TA 2024.
SELEKSI TERBUKA JABATAN PIMPINAN TINGGI PRATAMA SEKRETARIS DAERAH KABUPATEN REJANG LEBONG DAN SELEKSI TERBUKA JABATAN PIMPINAN TINGGI PRATAMA KABUPATEN REJANG LEBONG TAHUN 2025
Jadwal pelaksanaan Profiling ASN (ProASN) bagi ASN Pejabat Administrator (Eselon 3), Pejabat Pengawas (Eselon 4) dan Pejabat Fungsional (JFT) di Lingkungan Pemerintah Kabupaten Rejang Lebong
BKPSDM Rejang Lebong Hadiri Sosialisasi Optimalisasi Perencanaan dan Penganggaran Responsif Gender (PPRG)
BKPSDM Rejang Lebong Ikuti Evaluasi dan Bimtek Implementasi Statistik Sektoral dan Aplikasi SIPD E-Walidata
STRUKTUR ORGANISASI BADAN KEPEGAWAIAN DAN PENGEMBANGAN SUMBER DAYA MANUSI KABUPATEN REJANG LEBONG
Permen PANRB Nomor 25 Tahun 2021 Tanggal 21 Maret 2021
